一個好的用戶體驗究竟是什么?它與可用性易用性的差別有多大?這是從事這份工作后沒有停止思考過的一個問題,因為對用戶體驗不同的解釋會導致不同的測量范圍。
定義不同
可用性和用戶體驗的定義如下:
用戶體驗:一個人在使用某個產品、系統或服務時對于用途或預期用途的認知及響應。
可用性:一個產品、系統或服務能夠在多大程度上在特定使用環境中,被特定用戶達到特定目標的有效性、高效性以及滿意度。
這兩個定義表明:
1、可衡量性:在產品、系統或服務的使用過程中或使用過后,可用性和用戶體驗都是可以衡量的。
2、衡量維度相似:在用戶體驗的定義中,一個人的「認知和響應」與滿意度在可用性定義中的概念是相似的。尤其是當這個體驗是任務相關的時候,用戶體驗設計是可以被包含在可用性三分量模型中的。
3、沒有明確與時間的相關:ISO9241-11中對于可用性的定義沒有提到易學性(可用性隨時間的變化),在ISO9241-210中用戶體驗的定義中,也沒有提到通過期望和真實的相互作用,包括反思的經驗使得用戶體驗得到演化。
實證差異
Ketolo and Roto對諾基亞用戶體驗信息的需求,詢問了高級員工:
哪些用戶體驗信息(從我們的定位用戶處直接或者間接可測量的數據)是對你們的組織有用的?起到什么樣的作用?
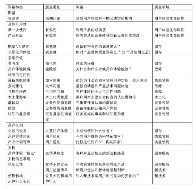
從18個就職于研發,客服,質量部門的回答者中確認了21個需求,K&R把回應根據測量領域分類:
用戶體驗生命周期
留存
使用功能
故障
顧客服務
本土化
設備性能
新技術
在表格中,需求根據測量領域被重新分類。很顯然大多數的測量在傳統的以用戶為中心的設計方法中是很普遍的,但是有三種測量對于用戶體驗是特別的:
預期用戶體驗對購買決策的影響
持續的興奮度
為什么及何時有用戶體驗挫敗感

結論:可用性和用戶體驗的區別
1、關注重點不同
盡管可用性和用戶體驗的評估沒有在某個特定的點上有本質性的區別,但是由于關注重點的不同,一個關注績效,一個更注重滿意度導致了在開發過程中關注不同的點。
在以用戶為中心的設計環境中,典型的可用性問題包括:
評估整體有效性和高效性,且為此目標設計
評估用戶舒適度和滿意度,且為此目標設計
設計是為了使產品更容易使用,為解決可用性問題而進行評估
當相關的時候,在現實層面考慮易學性的問題
在以用戶為中心的設計環境中,典型的用戶體驗問題包括:
以人們在與一個產品交互直到結束的過程中都做些什么以及為什么這么做為目的設計和評估
大化的實現刺激、認同以及喚起和聯動情感共鳴
有時候可用性和用戶體驗被放在兩組下進行對比,但是更多的組織更愿意把他們兩個放在同一個用戶體驗情境中。
2、用戶體驗的范圍更廣
用戶體驗的概念更擴大化:用戶體驗包括用戶在使用前、中、后期,產生的所有情緒、信仰、編號、認知、生理、心理反應、行為和成就。
衡量人類反應的范圍將會擴大已包含的快樂。衡量的情況將會包含語氣使用以及使用后的反思。同樣重要的是為了達到提升產品全生命周期的用戶體驗使得我們提升了通過用戶參與的全生命周期的經歷的重要性,幫助我們理解做什么可以提升用戶體驗。
而可用性研究是關注需求的,體驗是排在比較靠后的考慮因素,建立一個符合標準的可接受的評估結果是更重要的。
新聞標題:網站設計用戶體驗與實用性的差別
文章路徑:http://www.js-pz168.com/news44/216994.html
成都網站建設公司_創新互聯,為您提供商城網站、網站策劃、定制網站、用戶體驗、服務器托管、品牌網站設計
廣告
聲明:本網站發布的內容(圖片、視頻和文字)以用戶投稿、用戶轉載內容為主,如果涉及侵權請盡快告知,我們將會在第一時間刪除。文章觀點不代表本網站立場,如需處理請聯系客服。電話:028-86922220;郵箱:631063699@qq.com。內容未經允許不得轉載,或轉載時需注明來源:
創新互聯